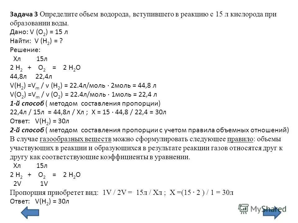
Найти объем водорода вступивший в реакцию