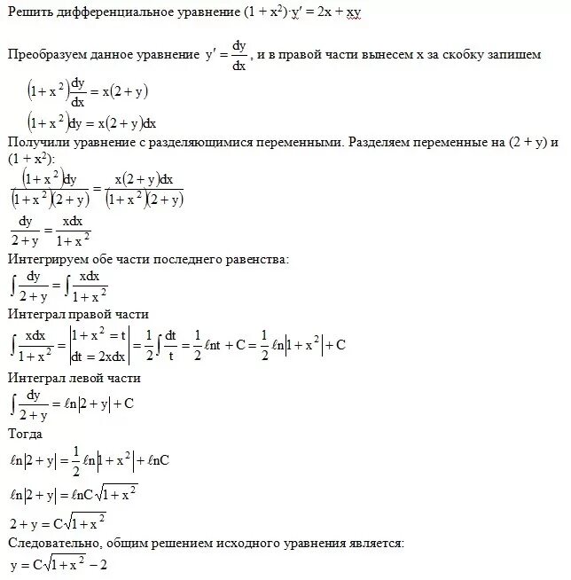
Найти решение дифференцированного уравнения