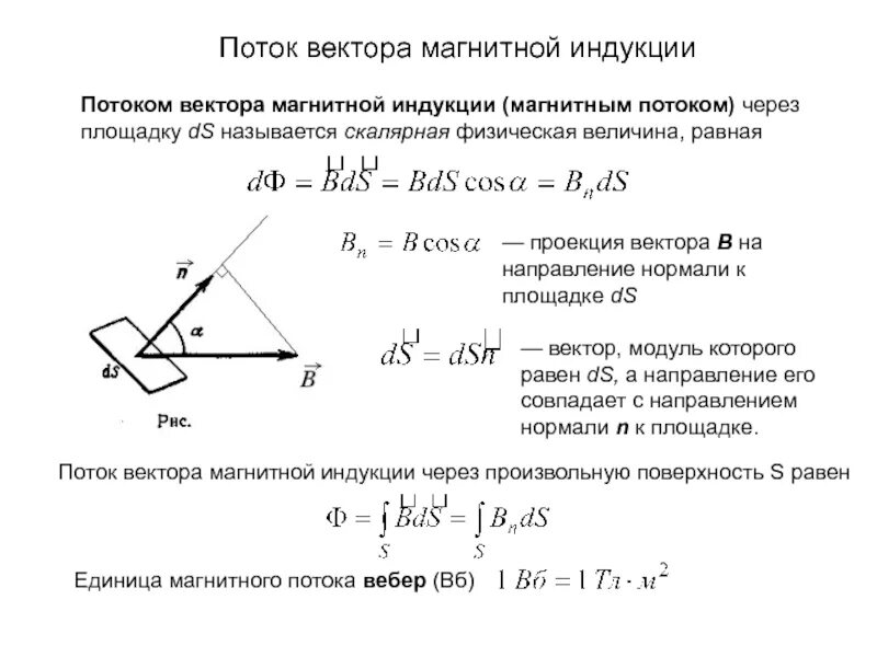
Определение потока вектора