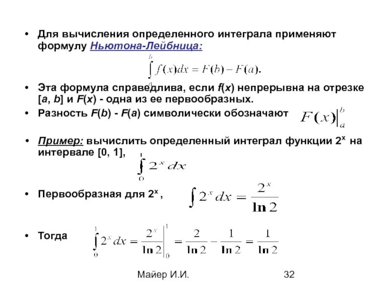
Определенный интеграл применения определенного интеграла