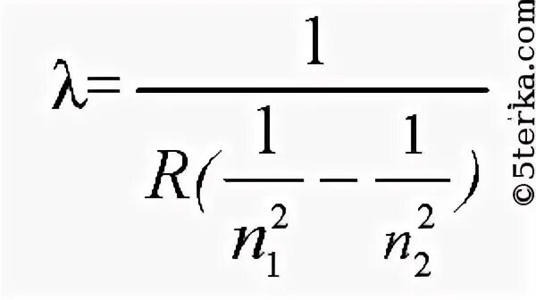
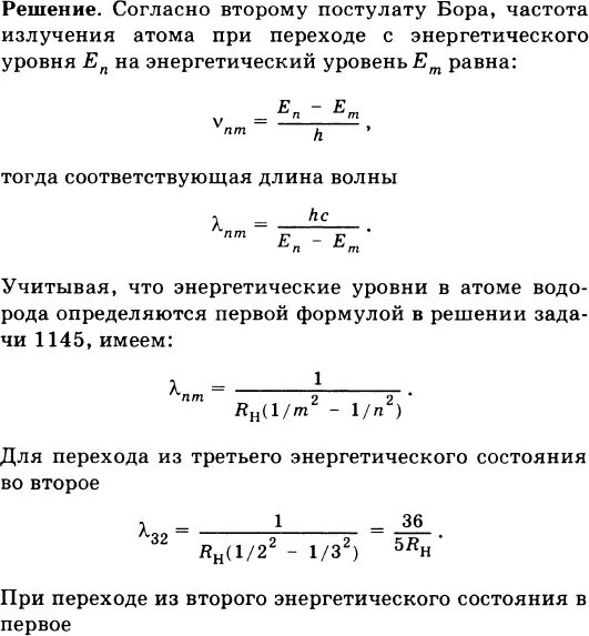
Определить частоту излучения водорода