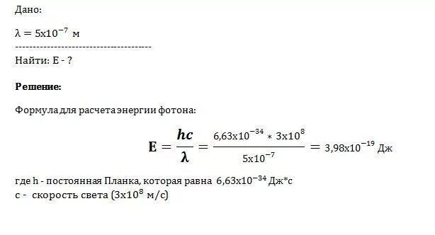
Определите длину волны соответствующую