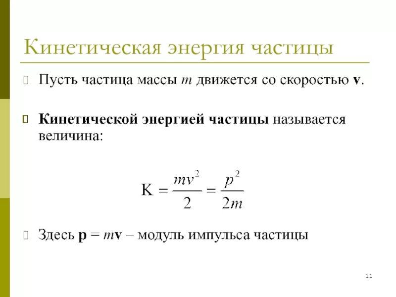
Определите кинетическую энергию частицы