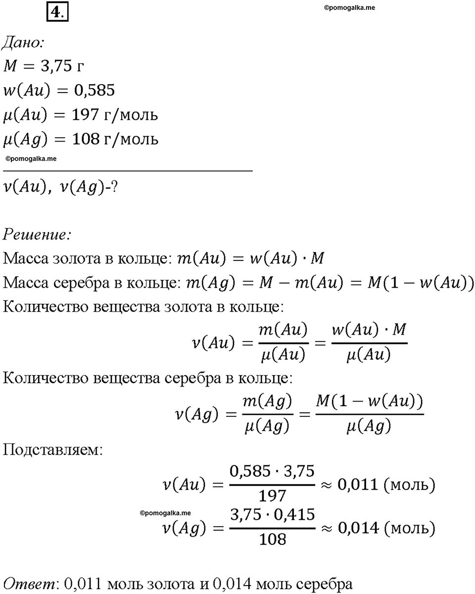
Определите количество вещества которое содержится