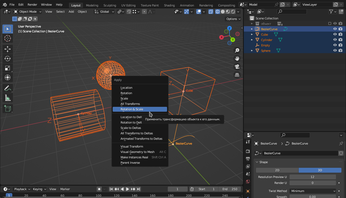
Ориентации систем координат