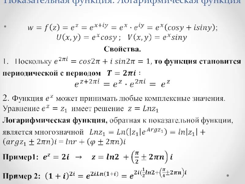
Основные элементарные функции комплексного переменного