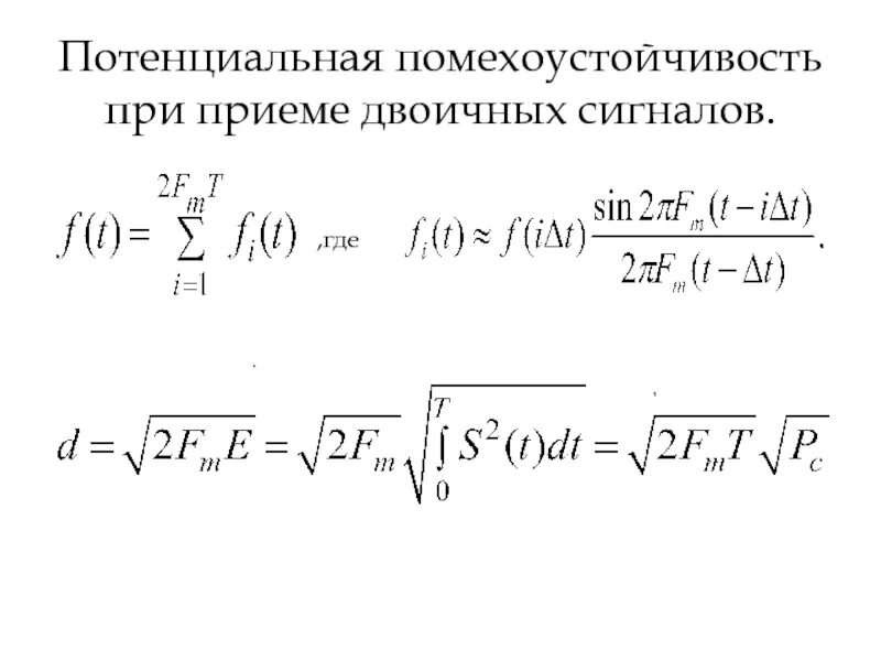
Основы теории передачи информации