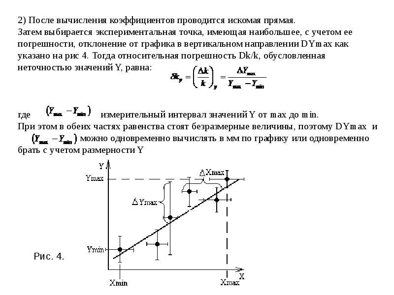
Относительный уровень в точке