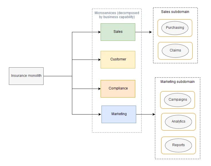
Паттерны микросервисной архитектуры