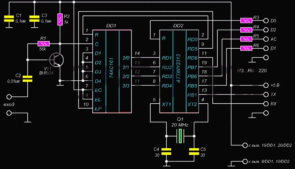
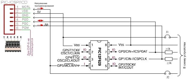
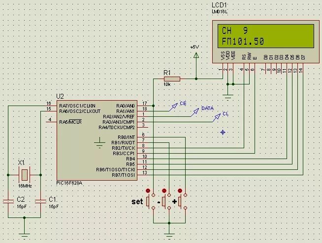
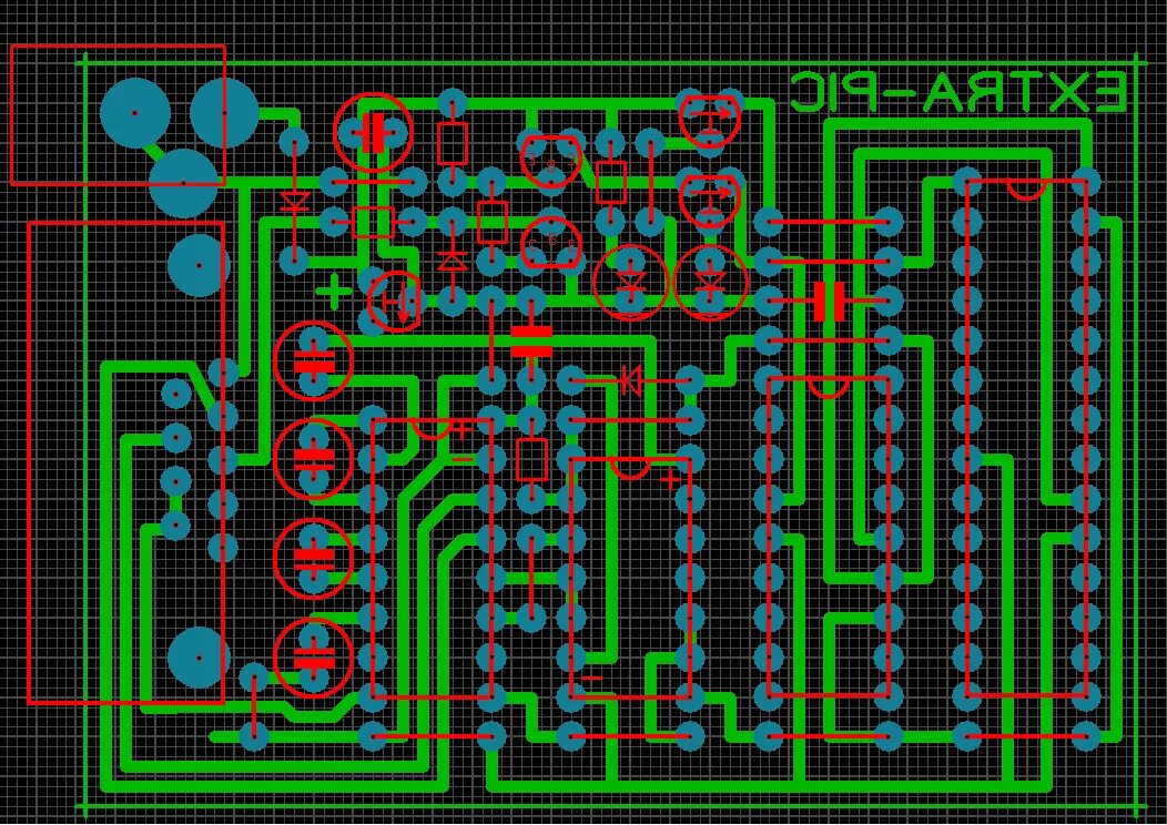
Пик контроллер