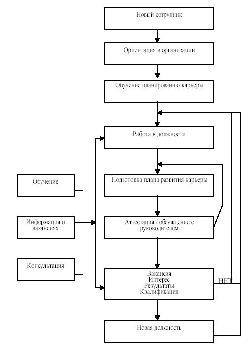
Планирование и развитие карьеры в организации