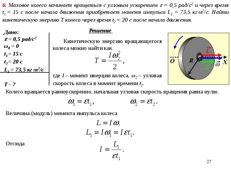
Под действием какой силы шарик приобретает скорость