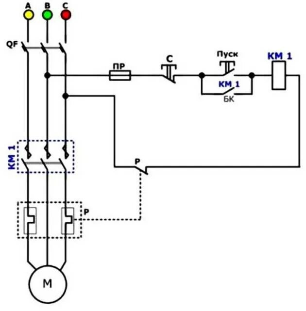
Подключение трехфазного пускателя через кнопки