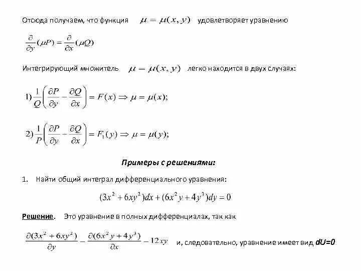
Показать что функция y удовлетворяет уравнению