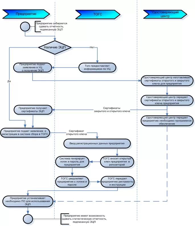
Порядок получения и использования электронной подписи