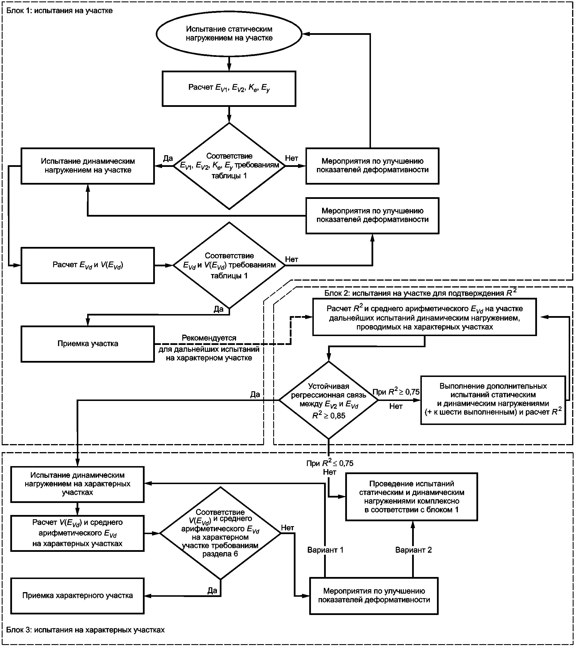
Порядок проведения оценки технического состояния автомобильных дорог