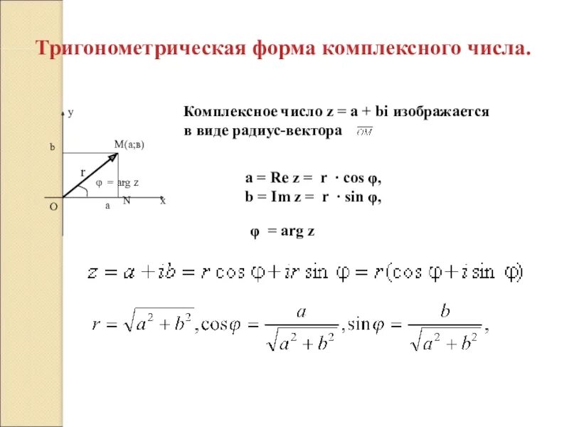
Построить радиус вектора комплексного числа