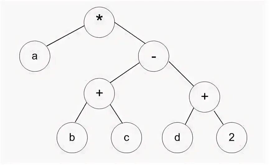
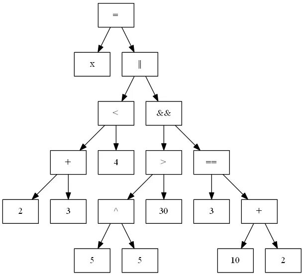
Постройте деревья соответствующие следующим арифметическим выражениям