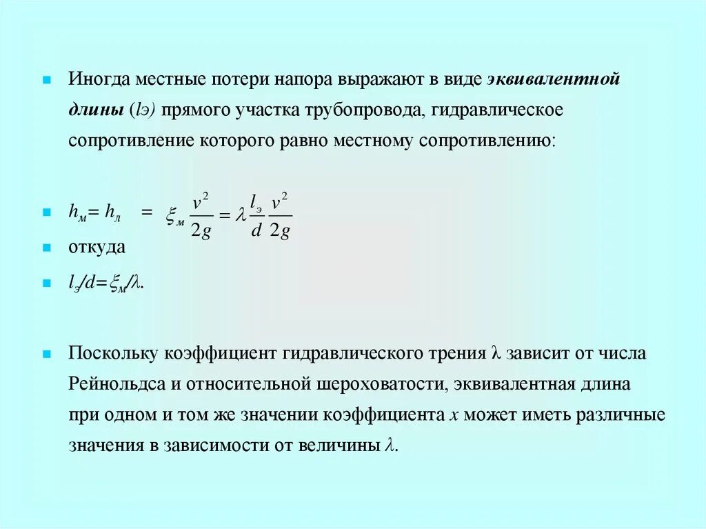
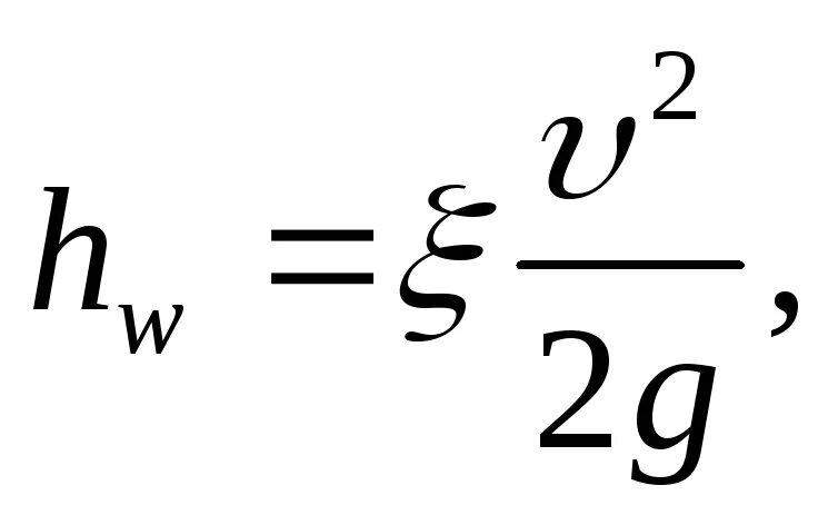
Потери местного сопротивления формула