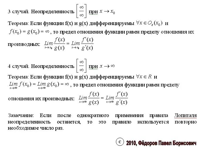
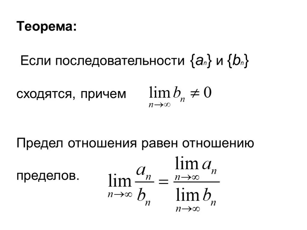
Предел отношения функций равен отношению пределов