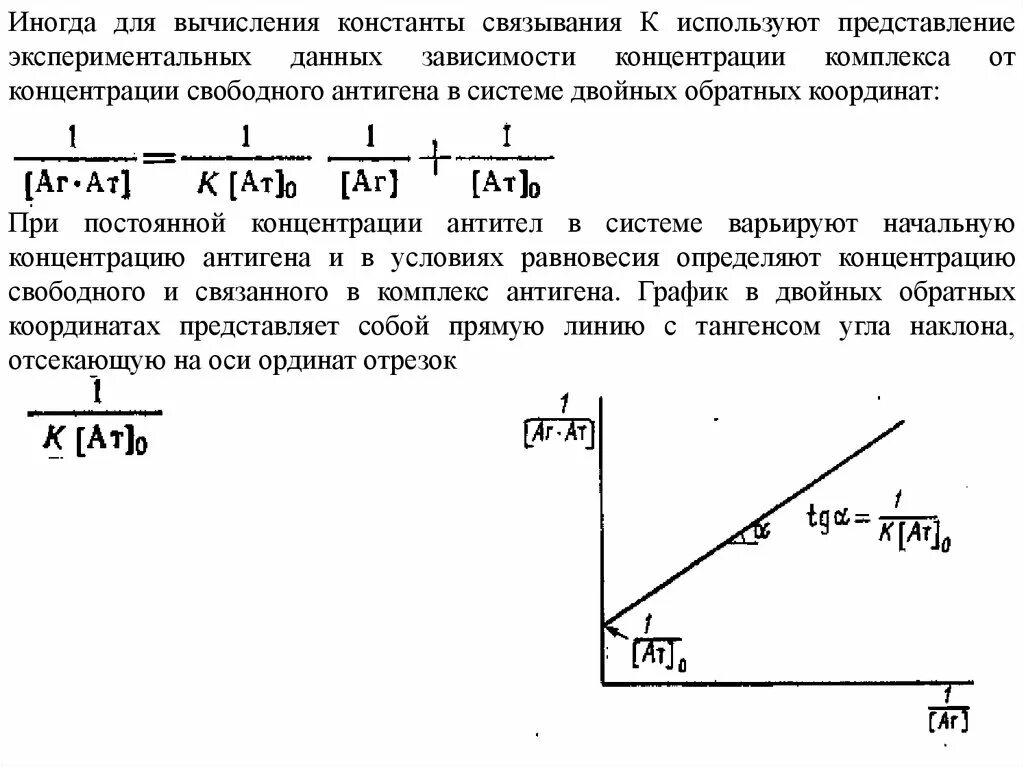
Представление экспериментальных данных