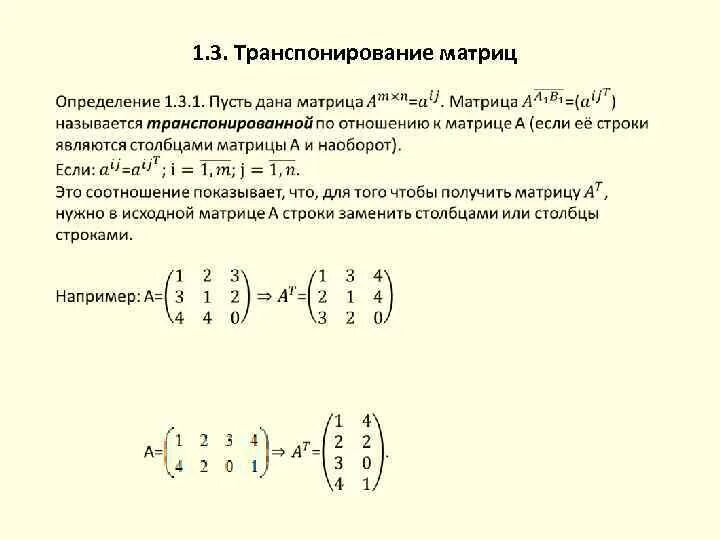
При транспонировании матрицы меняются