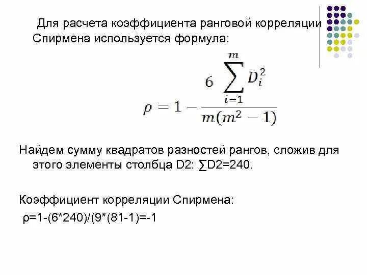
При вычислении коэффициента корреляции рангов используют