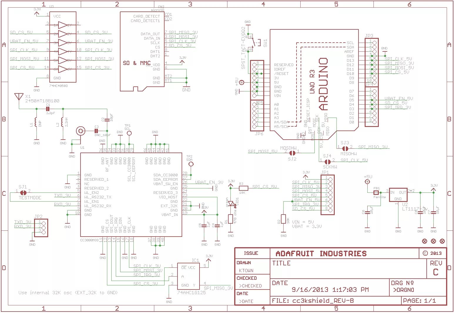
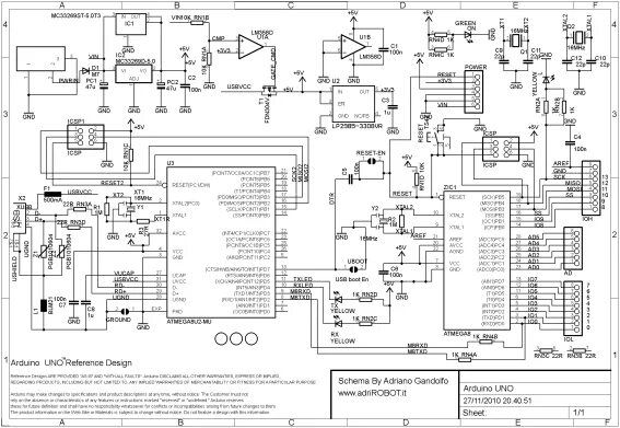
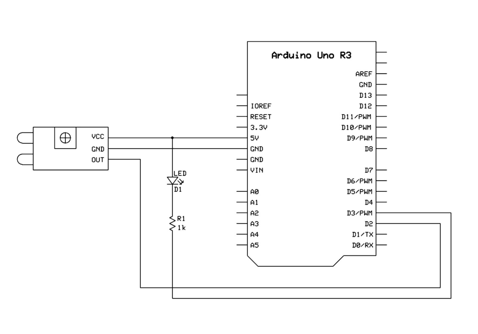
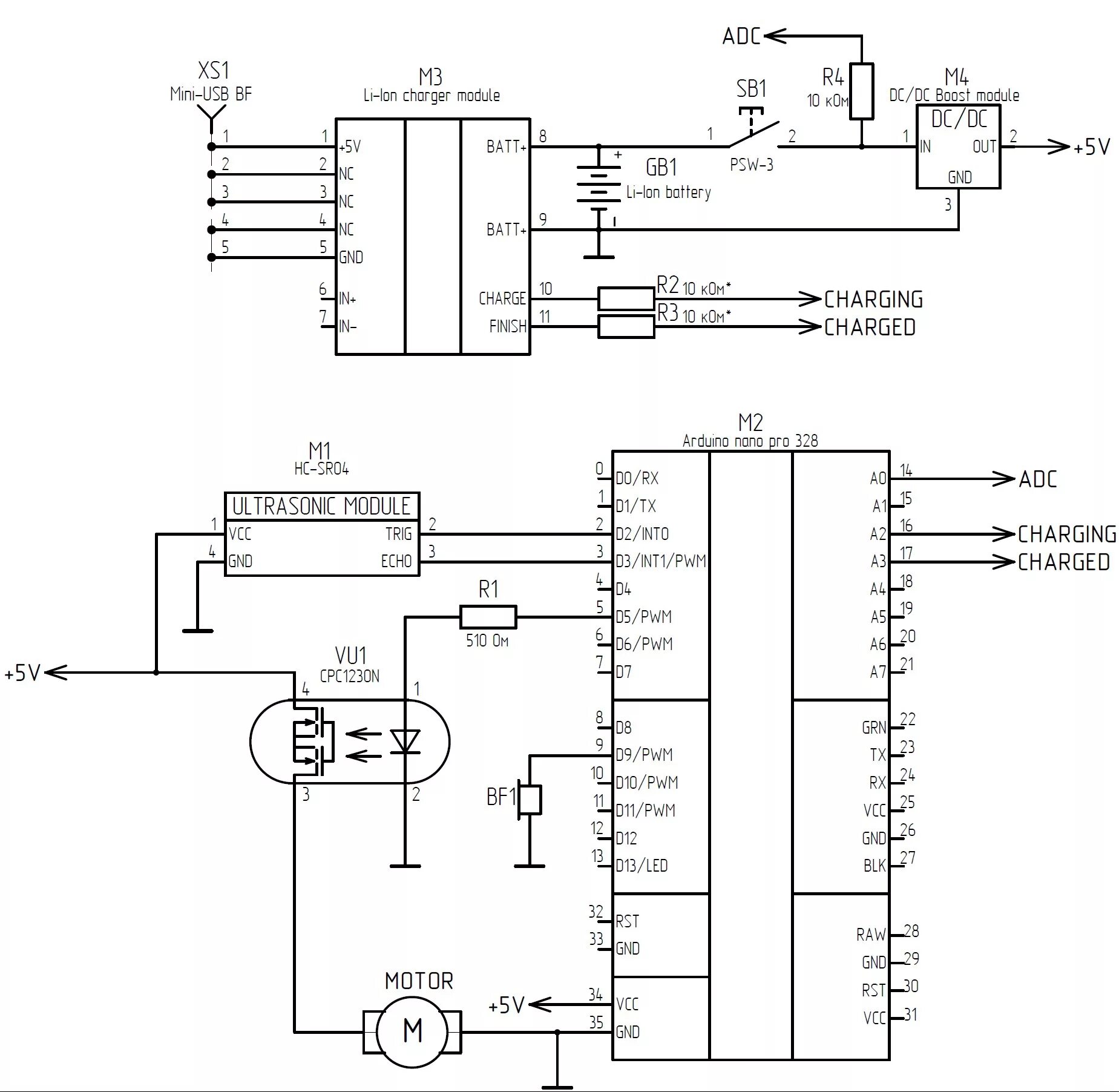
Принципиальная схема ардуино уно