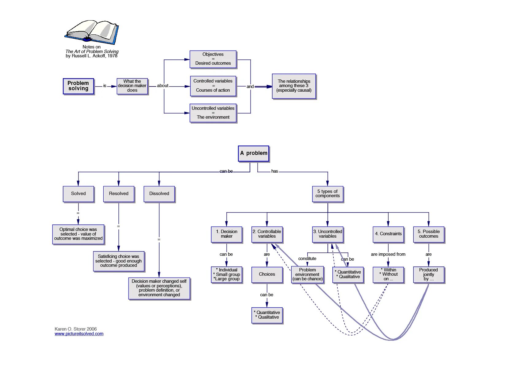
Problem solving technology