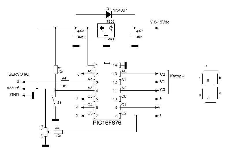
Программирование управления одним сервомотором