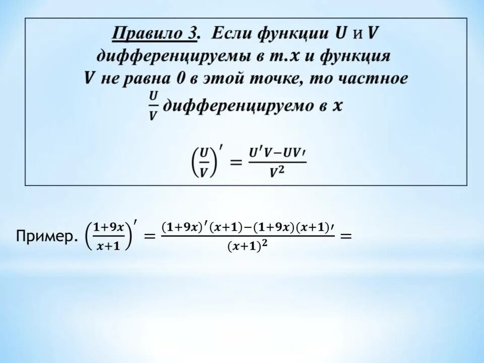
Произведение частного двух функций