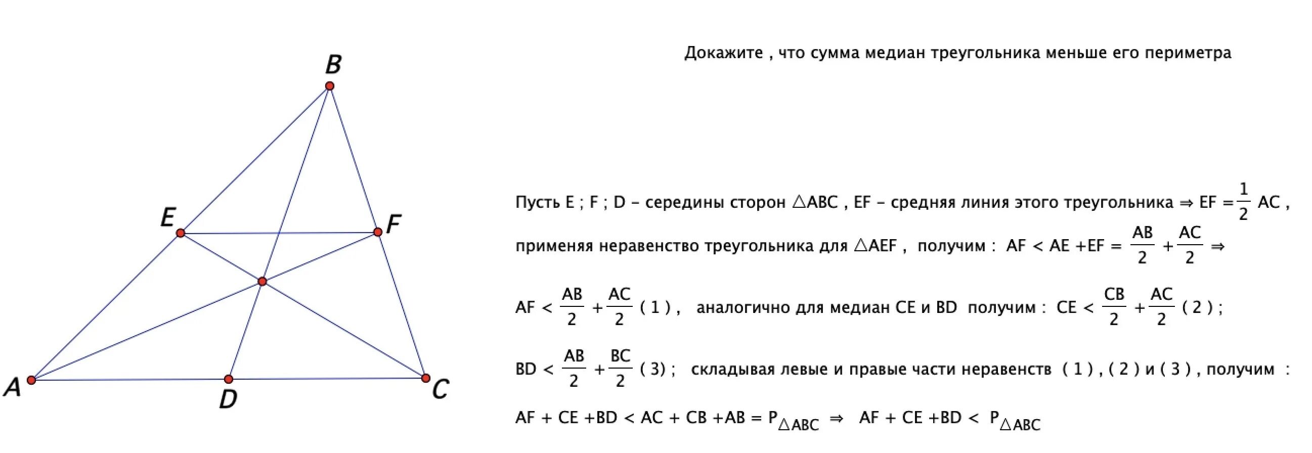
Произведение медиан треугольника чему равно