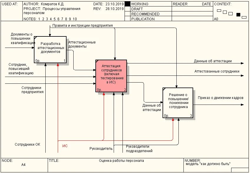
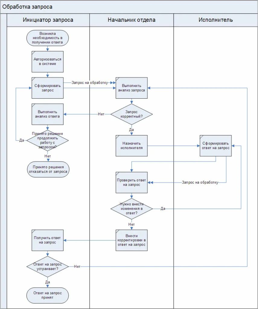
Процесс выполнения работы примеры