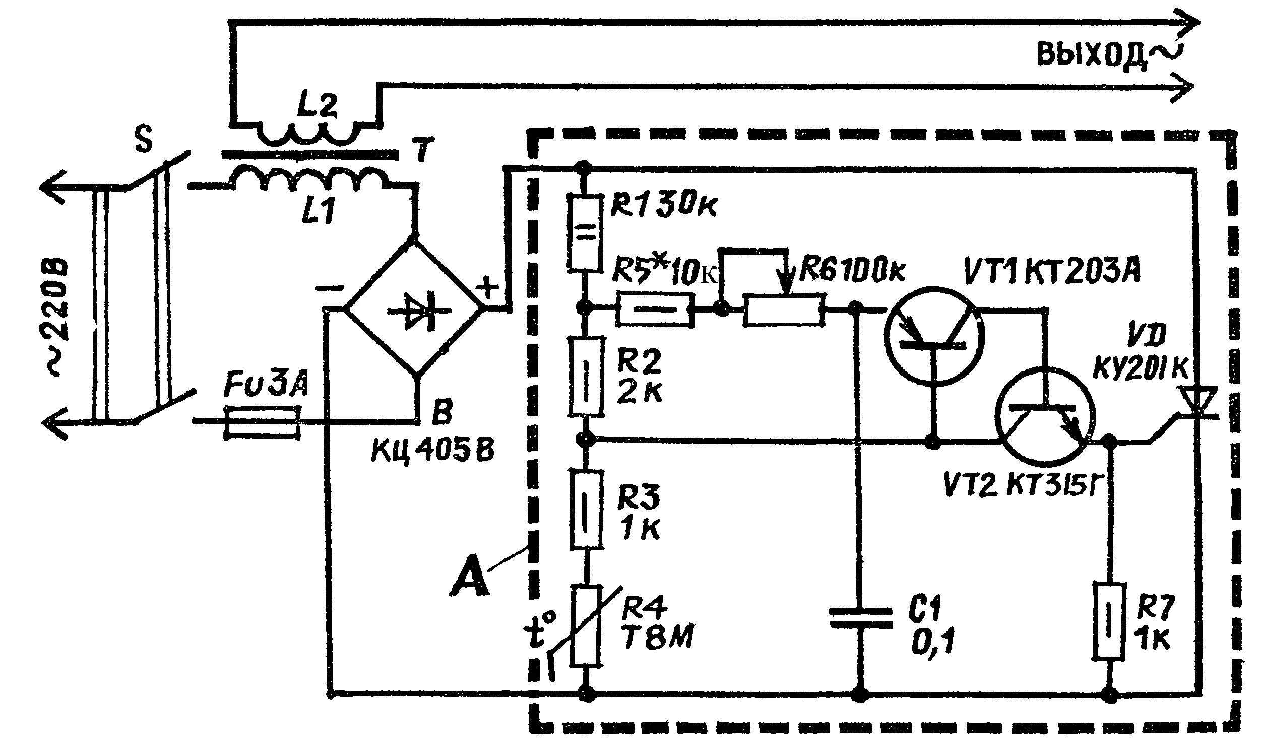
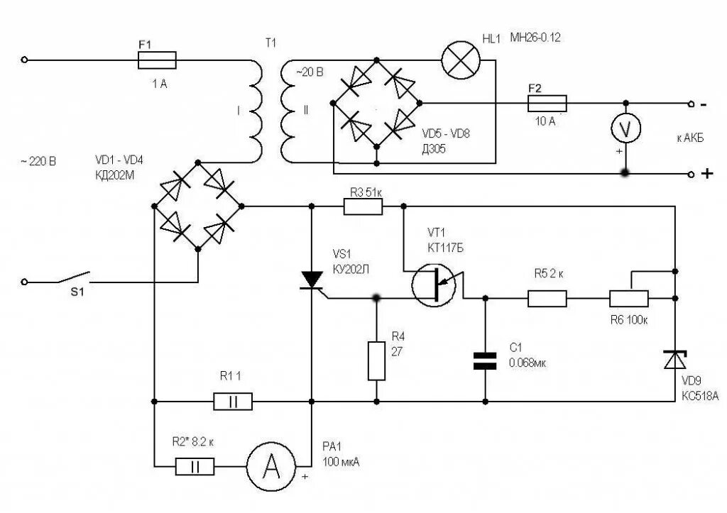
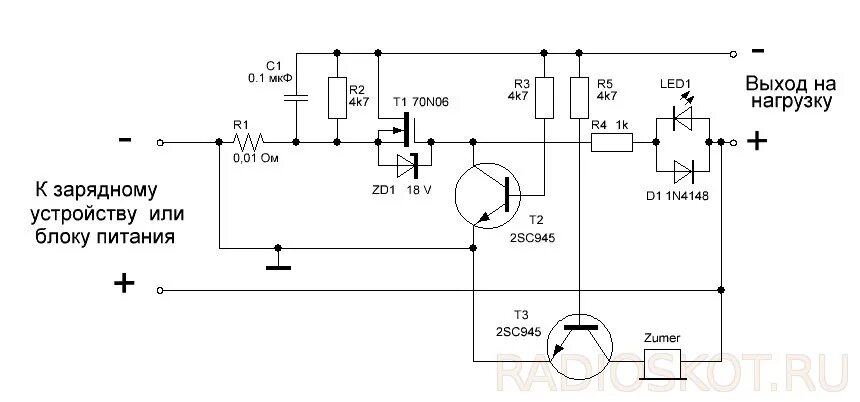
Регулировка зарядных устройств