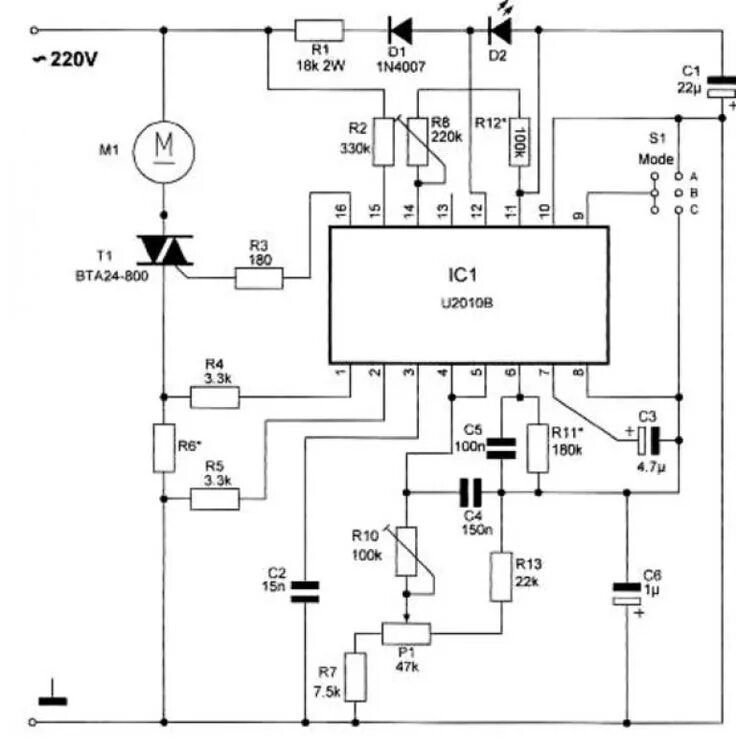
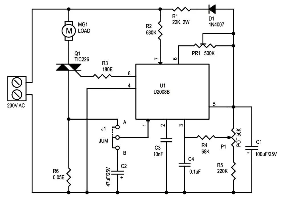
Регулятор оборотов двигателя пылесоса