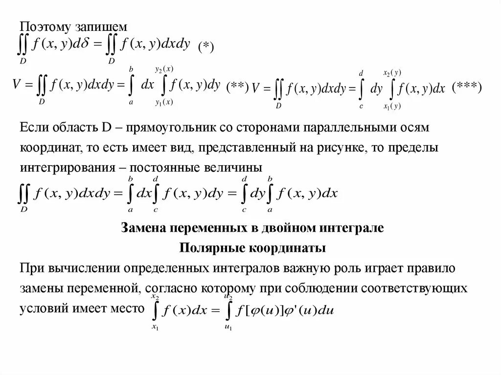
Решение двойных интегралов калькулятор