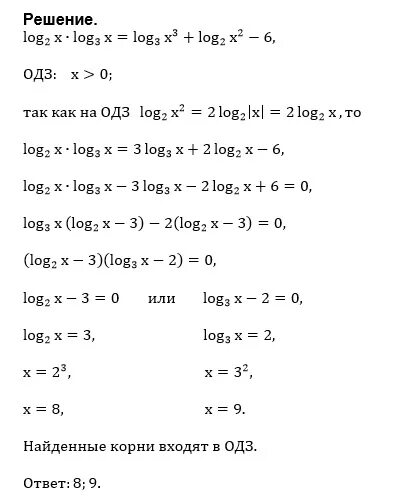
Решите неравенство log2 x2 x 2 2