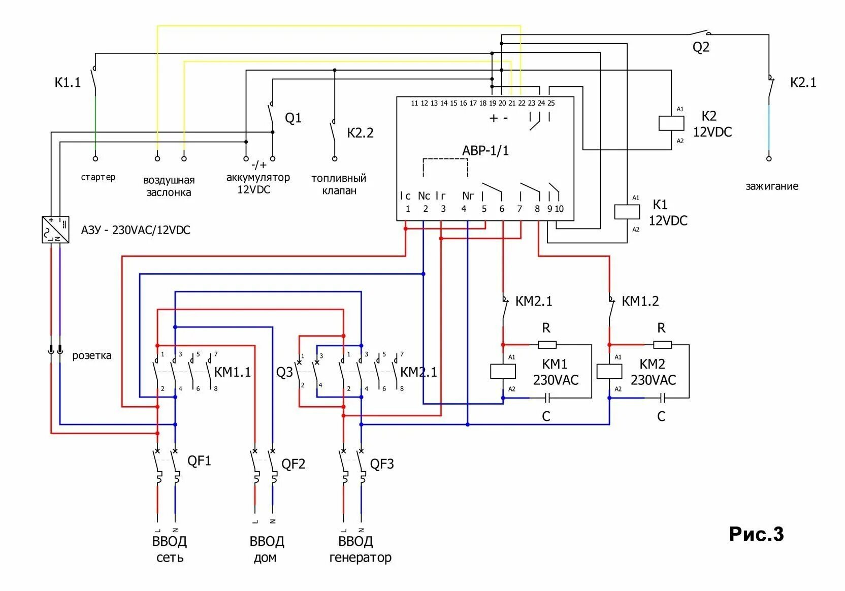
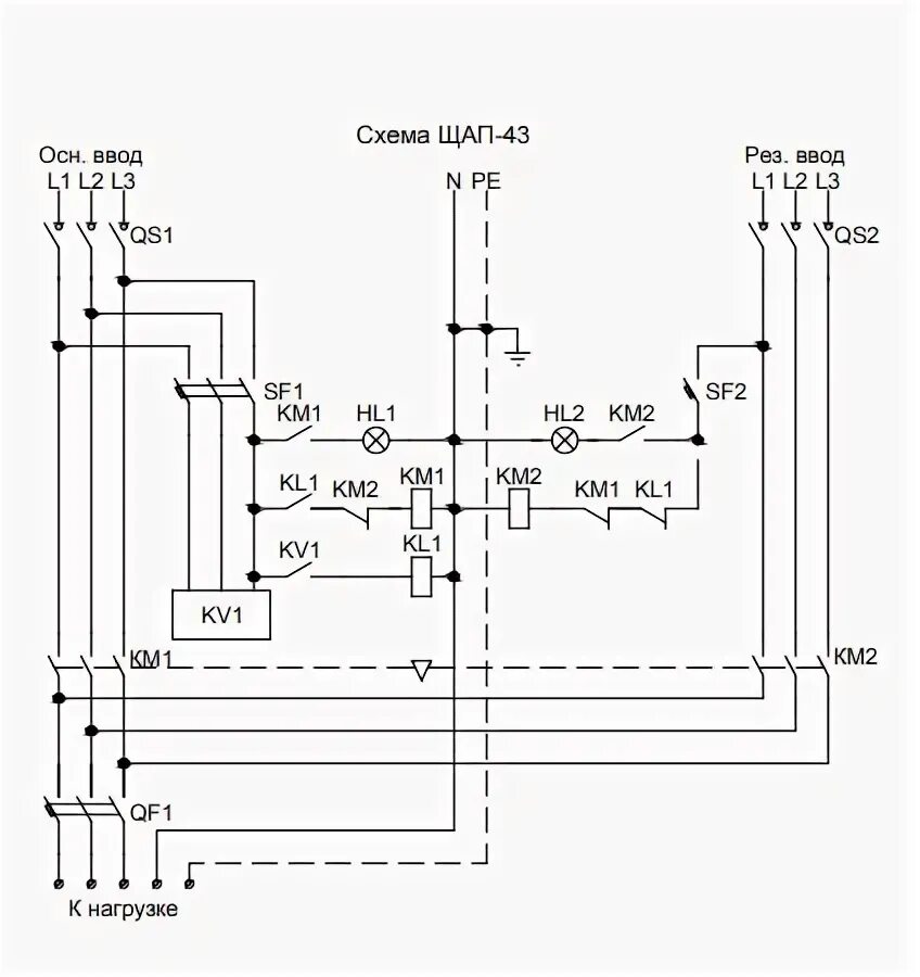
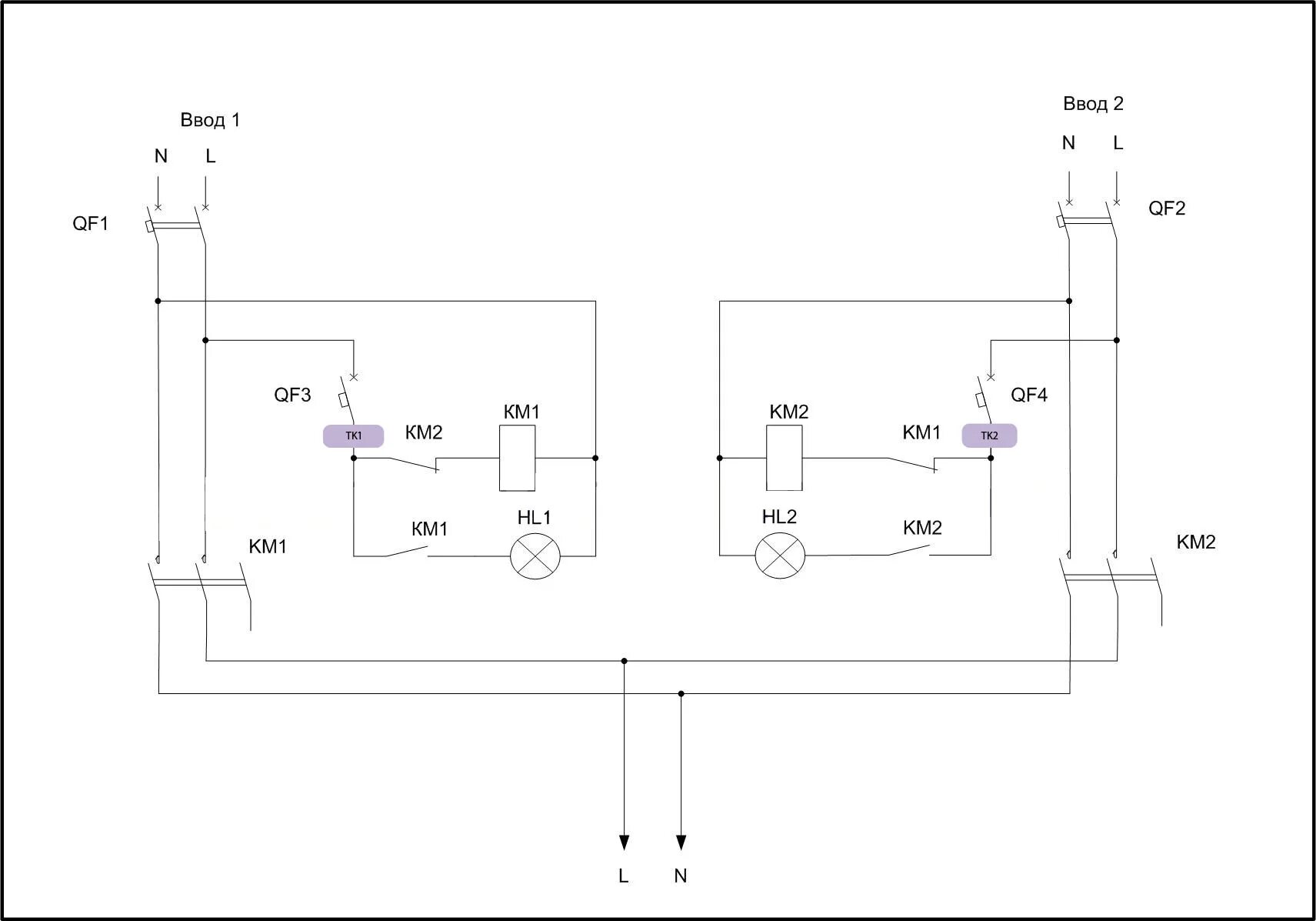
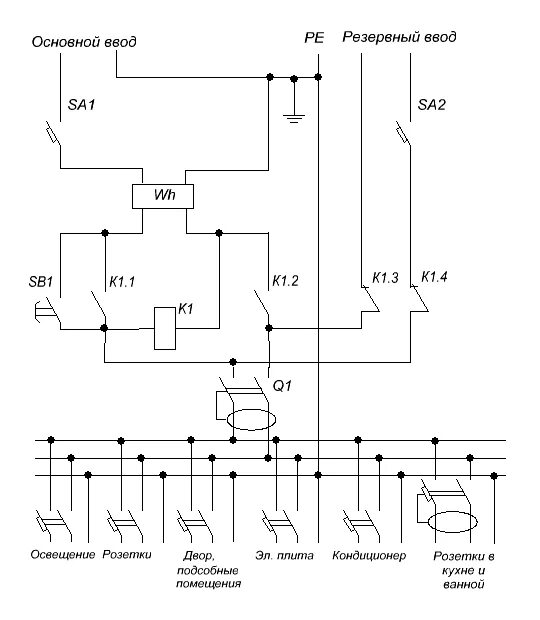
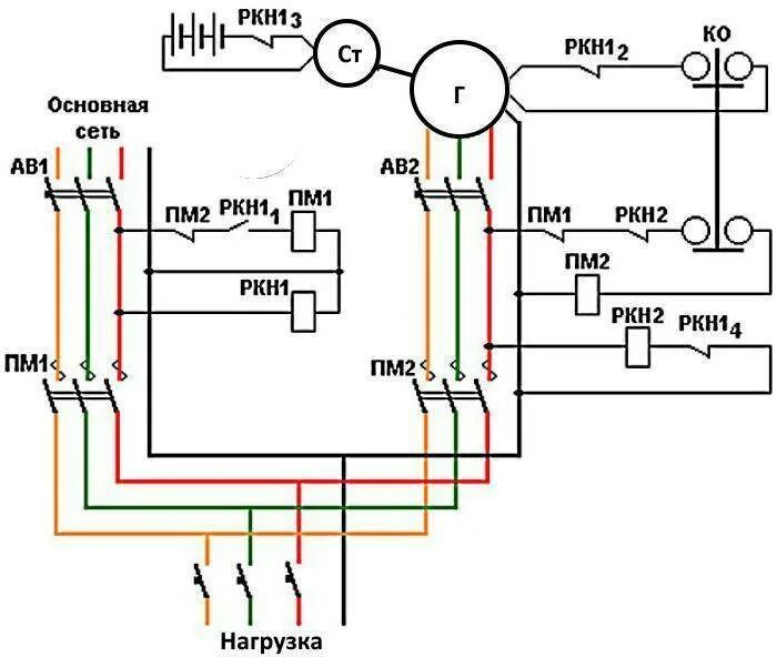
Схема авр с генератором