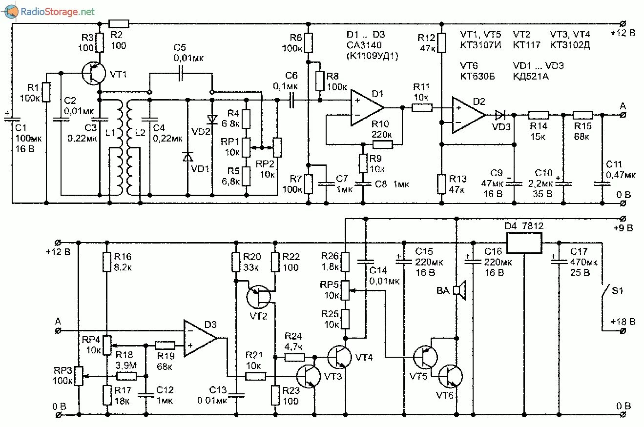
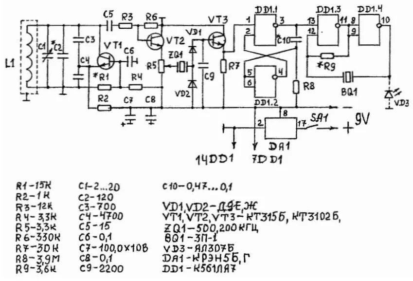
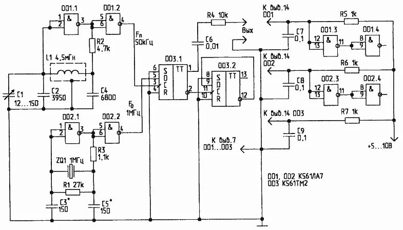
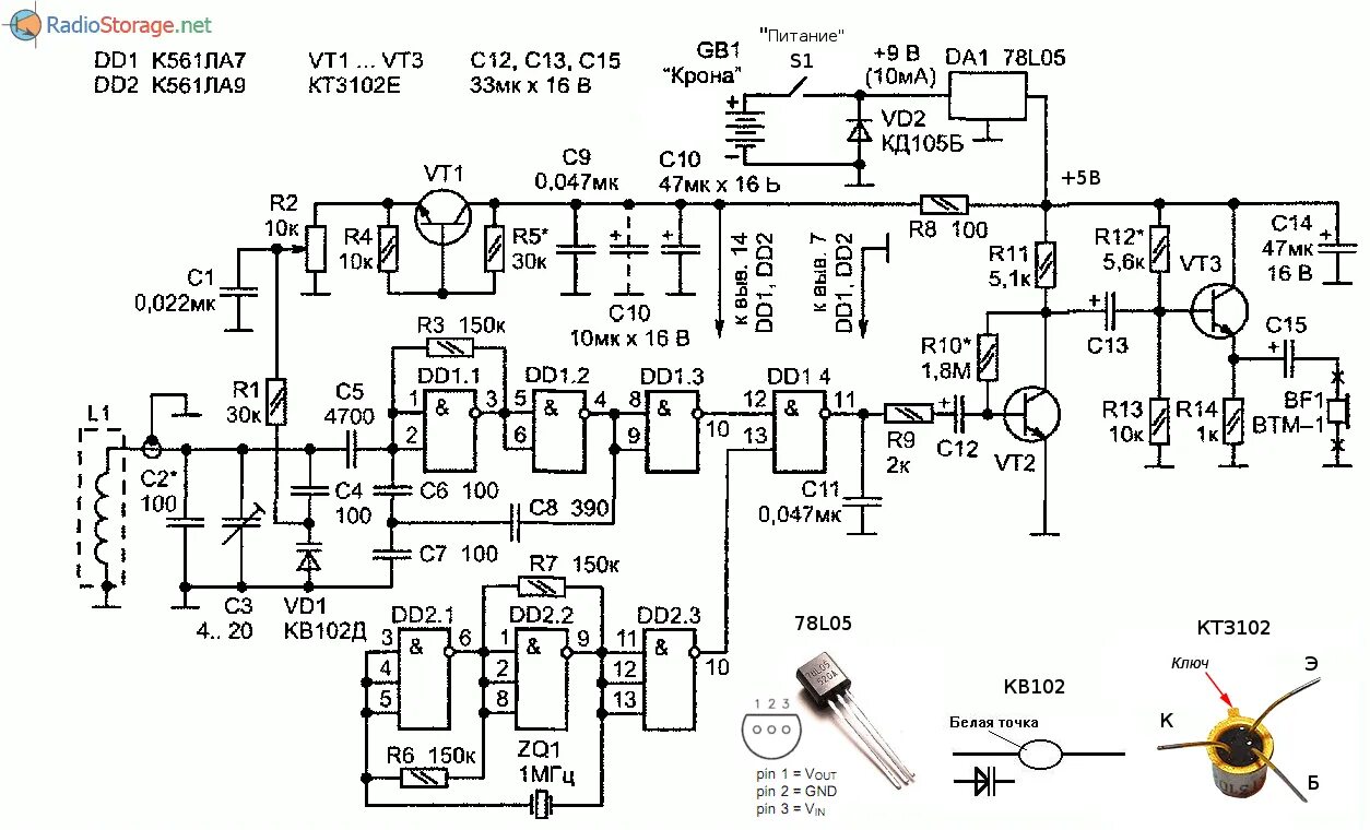
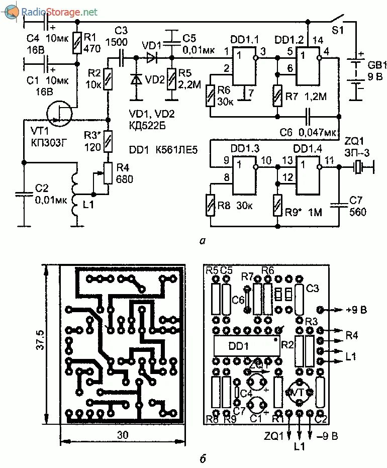
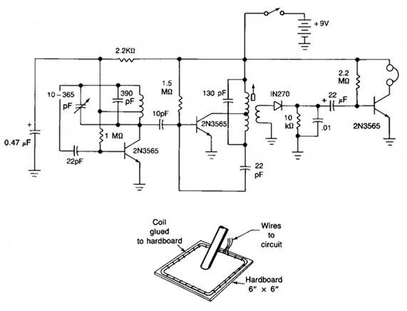
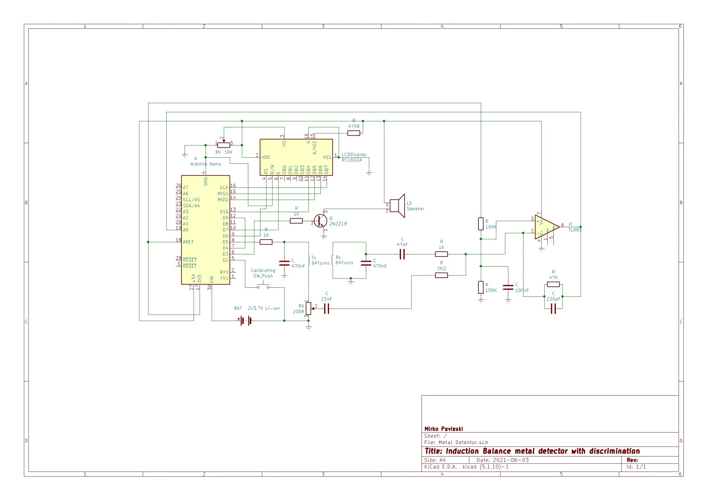
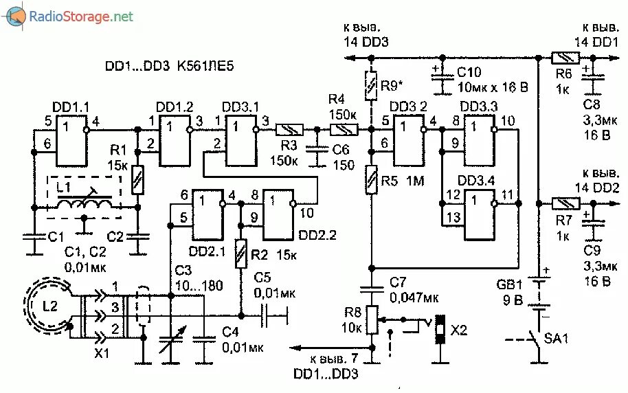
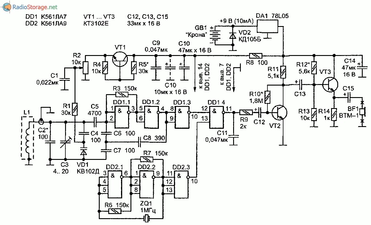
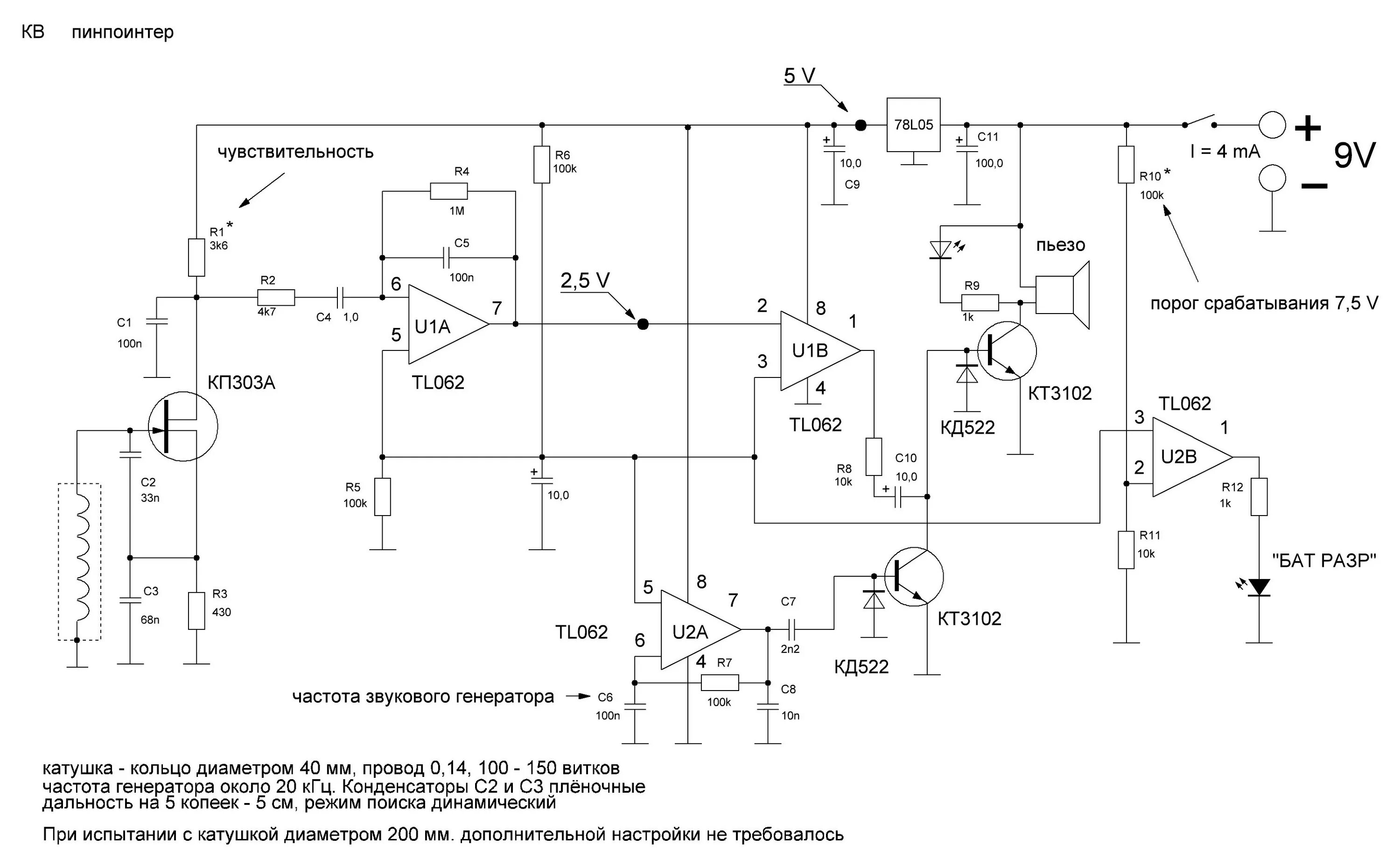
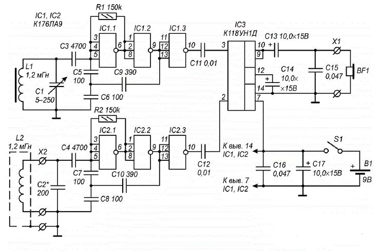
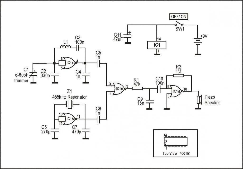
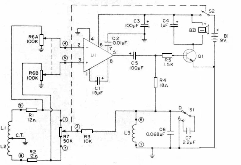
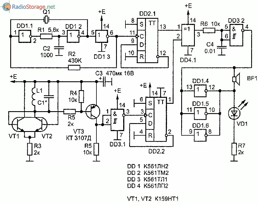
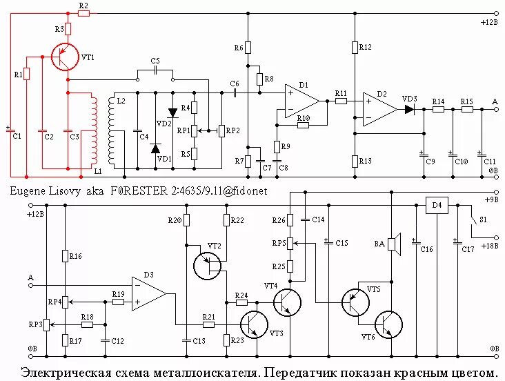
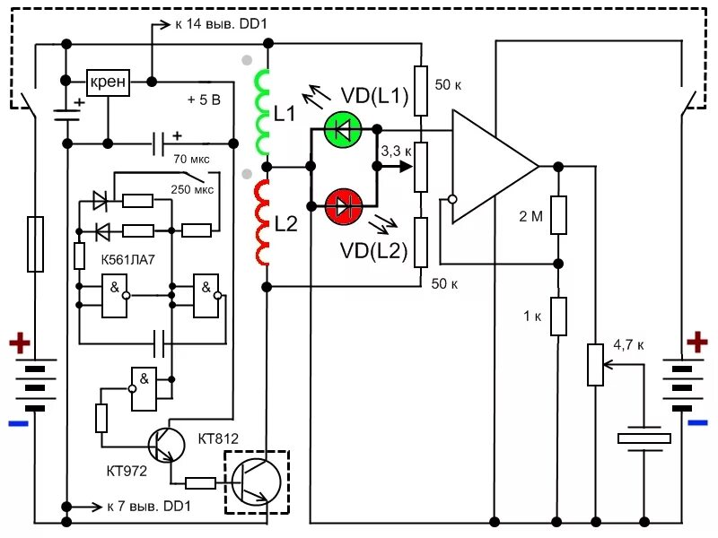
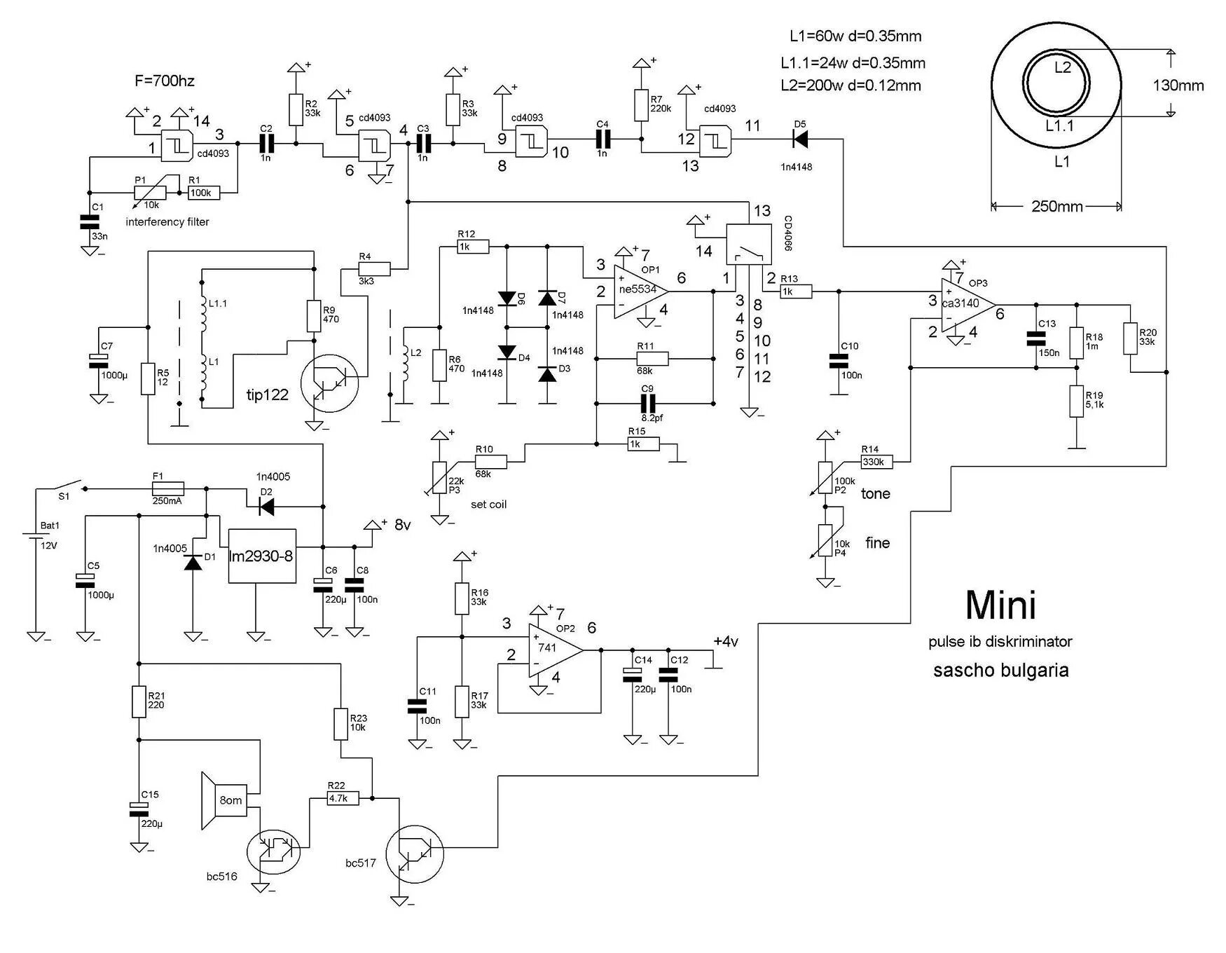
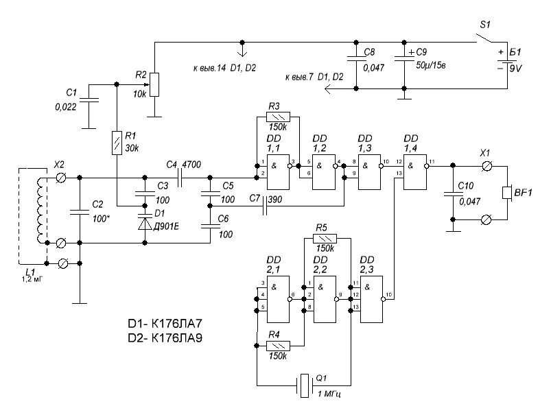
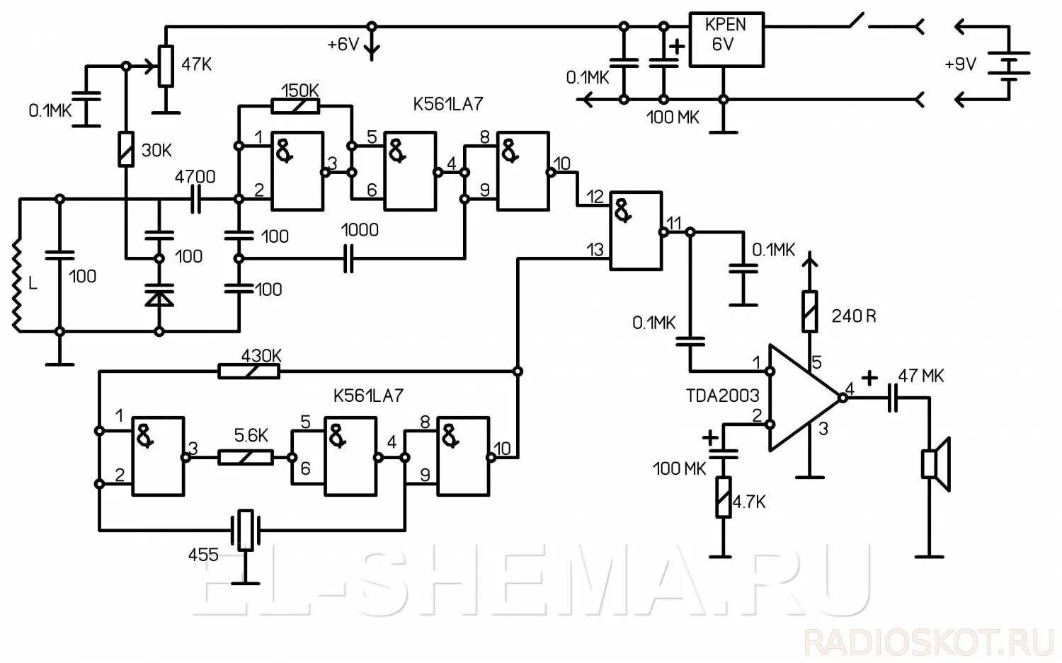
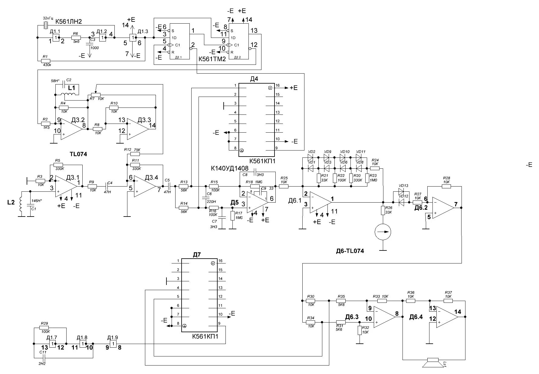
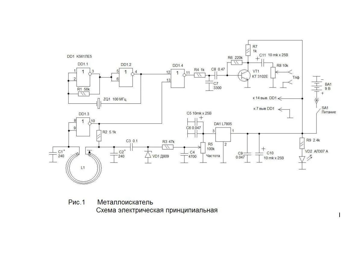
Схема металлоискателя дискриминация металла