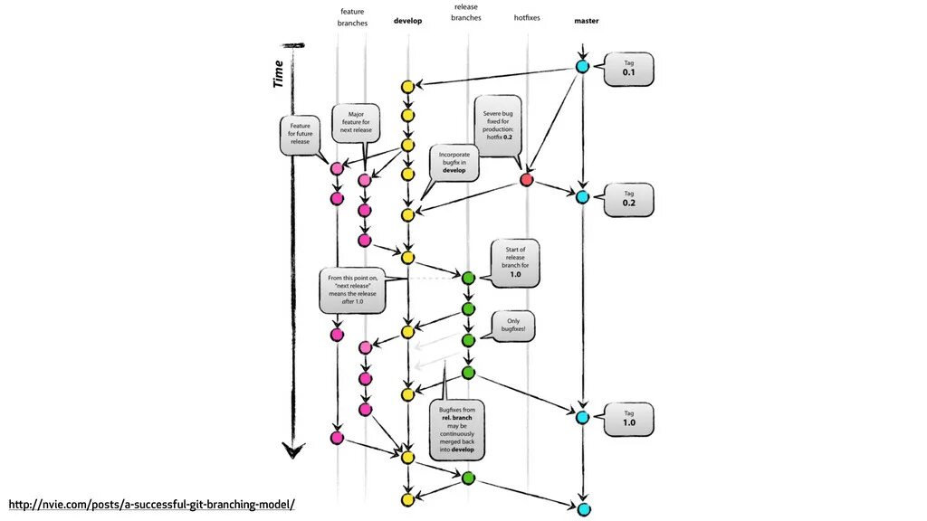
Система управления версиями git