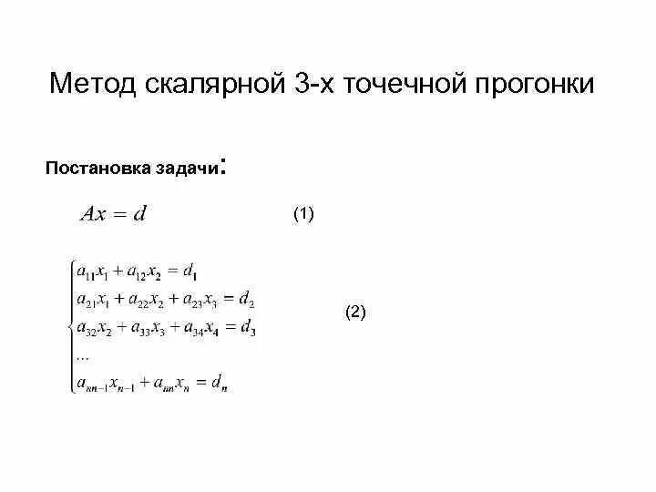
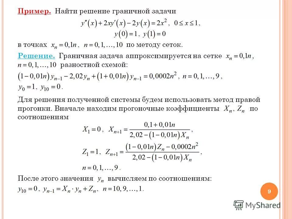
Система уравнений методом прогонки