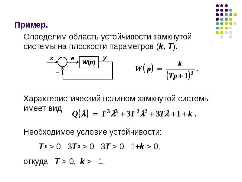
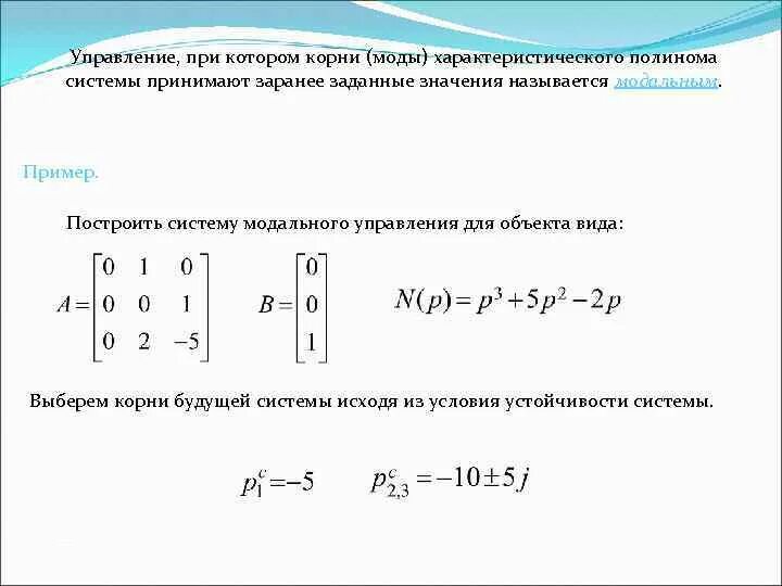
Систему полином