Главная
»
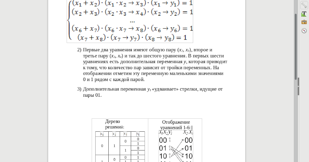
Сколько существует наборов значений логических переменных
Сколько существует наборов значений логических переменных. Сколько существует наборов значений логических переменных
« Предыдущее
30 / 40
Следующее »