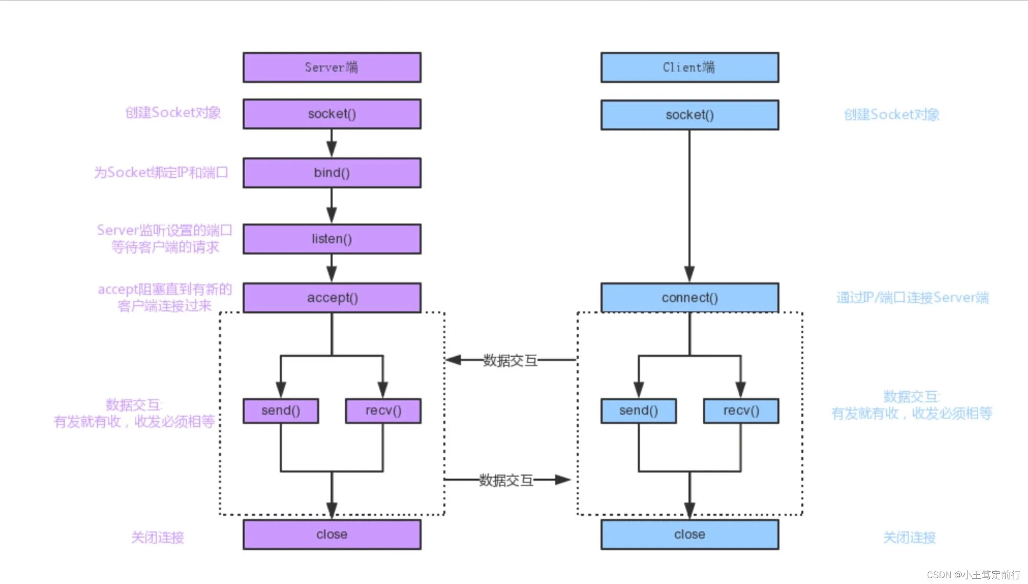
Socket server listen