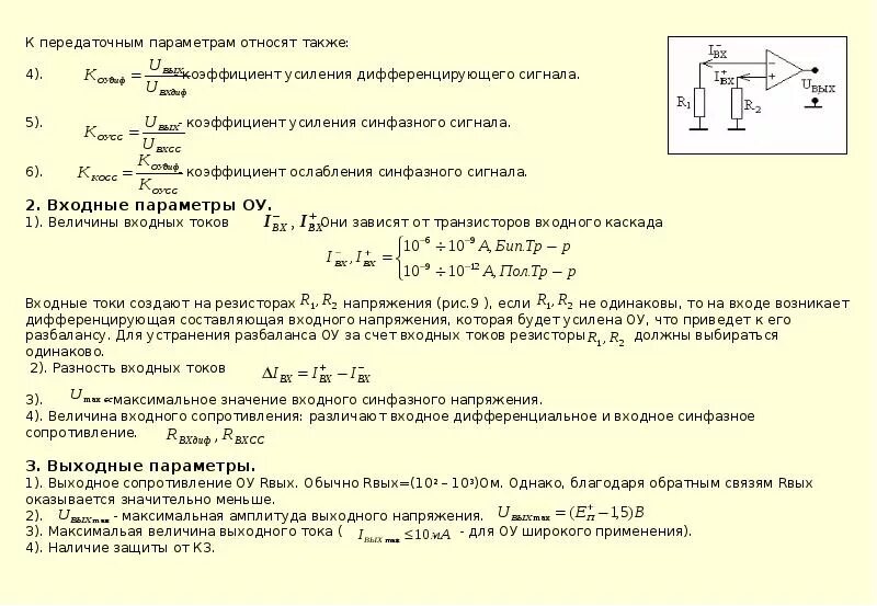
Сопротивление операционного усилителя