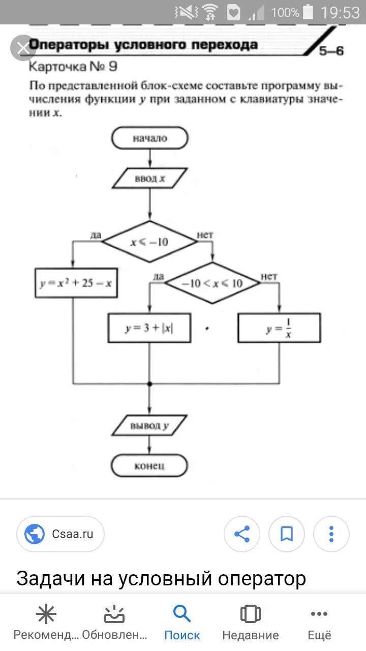
Составить алгоритм нахождения значения функции