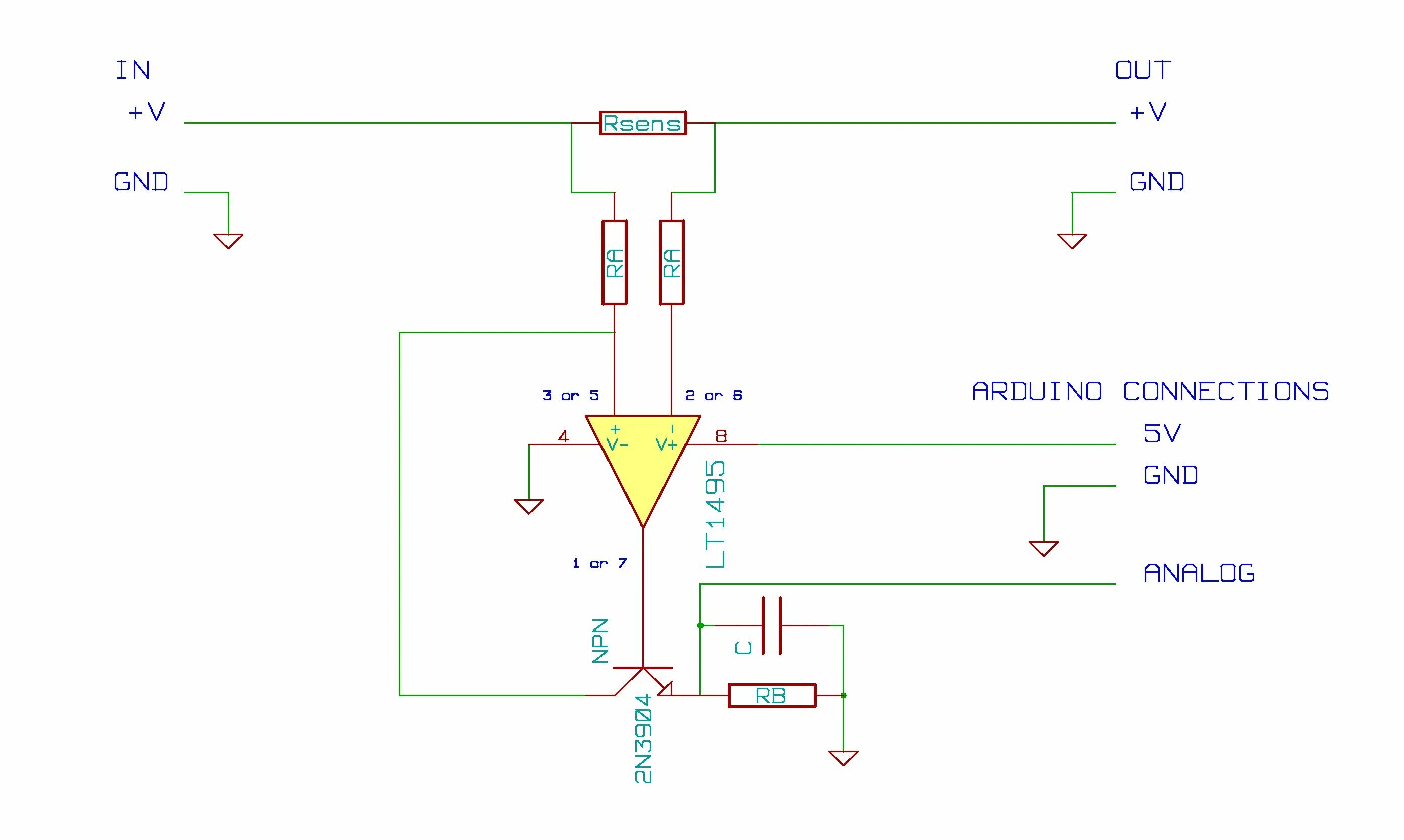
Source connection connection