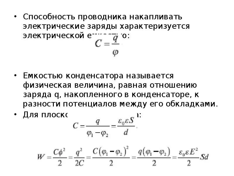
Способность накапливать электрический заряд называется