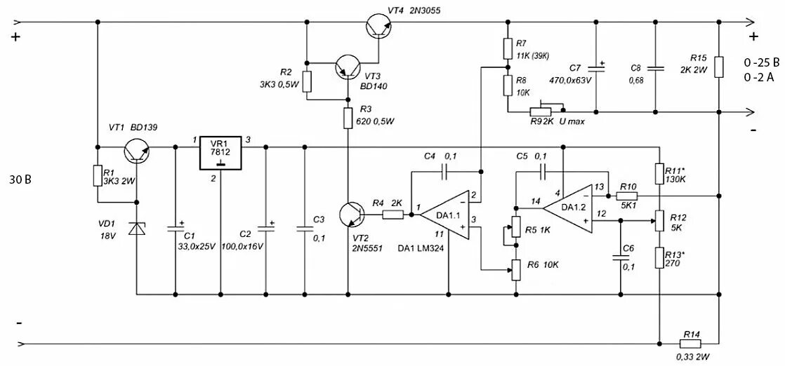
Стабилизатор напряжения 50 вольт