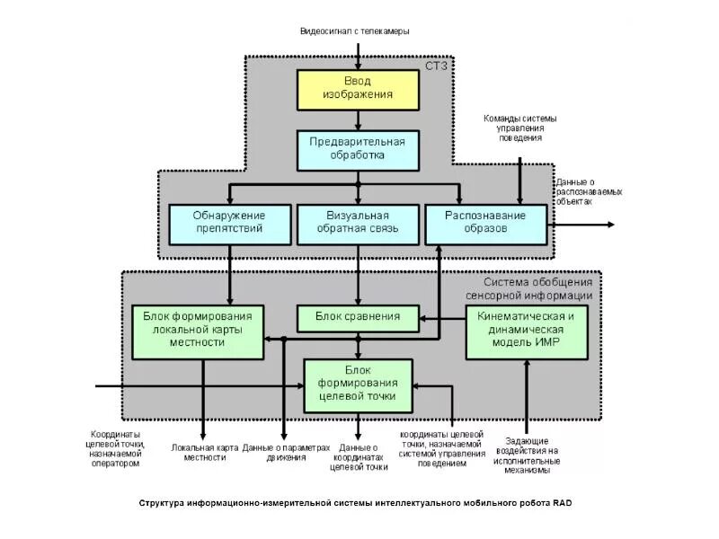
Структура интеллектуального управления